
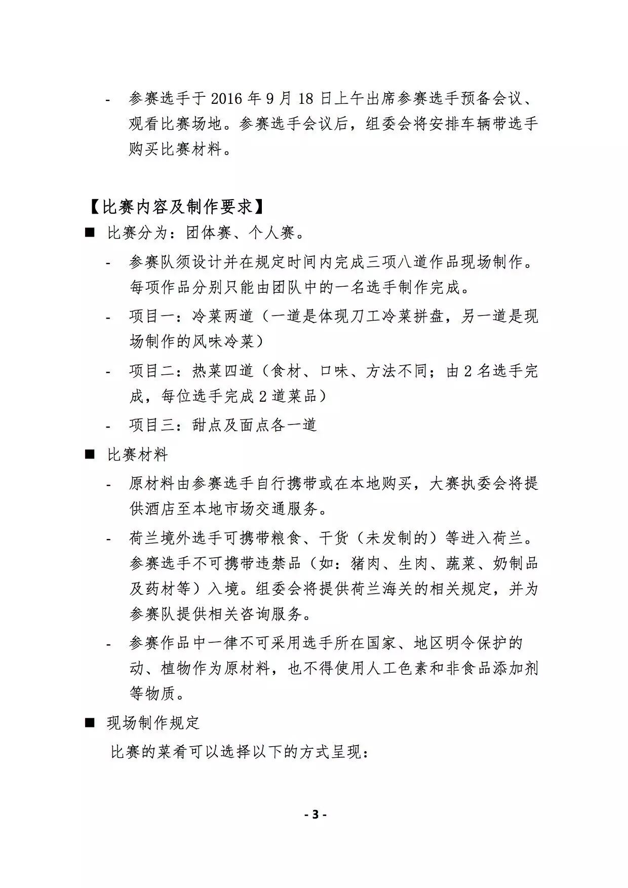
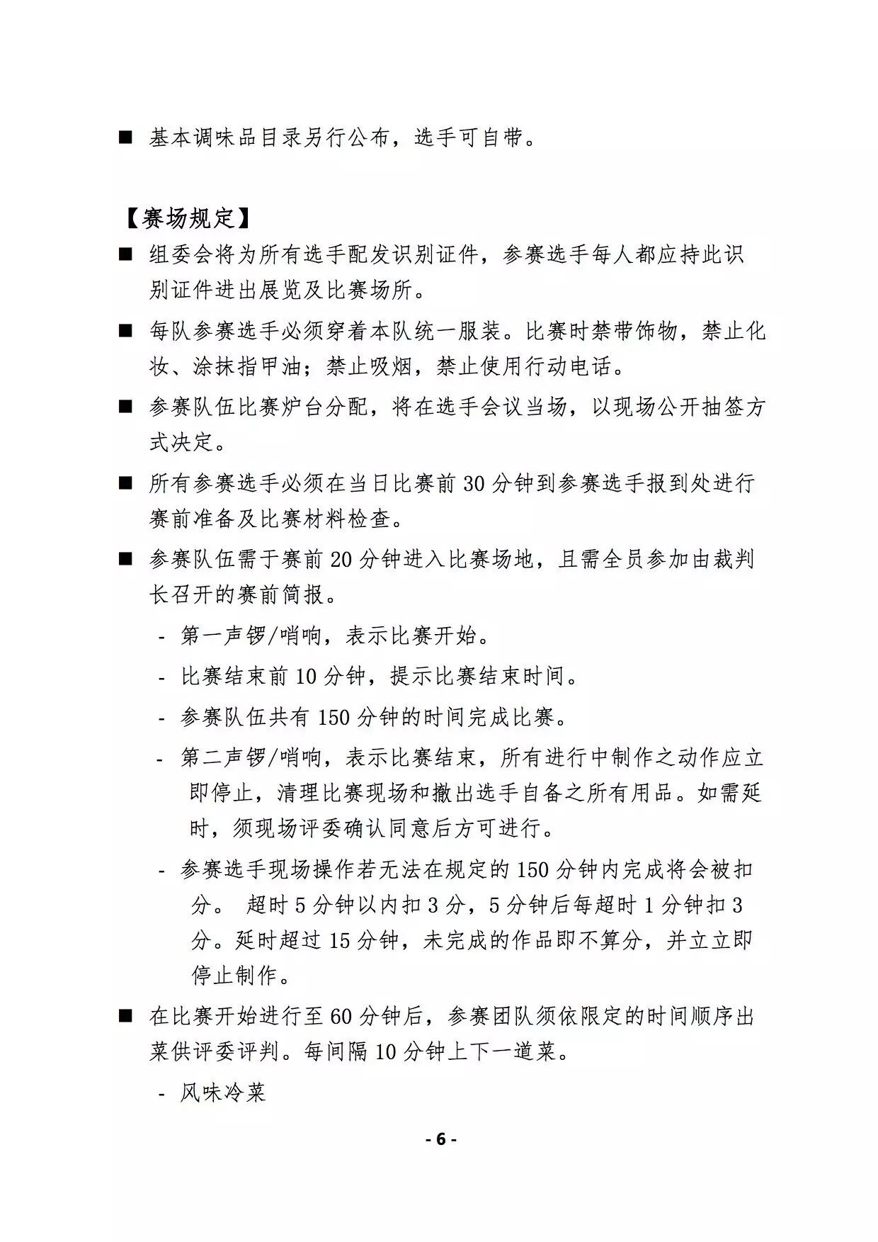
第八届中国烹饪世界大赛,将于9月17日在荷兰隆重举行,美国中餐联盟目前正在全美组织选拔与推荐参赛活动,欢迎美中地区中餐大厨报名参赛。大赛组委会将授予获奖队员奖牌、证书,世界中餐业联合会将授予特等奖选手“国际中餐烹饪名师”称号。已获得此称号的选手,将直接晋级为“国际中餐烹饪大师”。
报名参赛的选手,美国中餐联盟将委派评审小组到参赛选手的餐馆,通过现场和网络视频直播的方式,品鉴参赛选手的精湛手艺,并给出评价。视频节目还将由ACM传媒制作成“名厨名菜”系列在ACM媒体平台播出,将包括参赛大厨以及其所在中餐馆的精美介绍。同时,还将向中国中央电视台电视栏目《华人世界》投稿播出。
报名热线电话:240-731-2366
网上报名链接:
www.wccc2016.com 或
www.wacc.cn
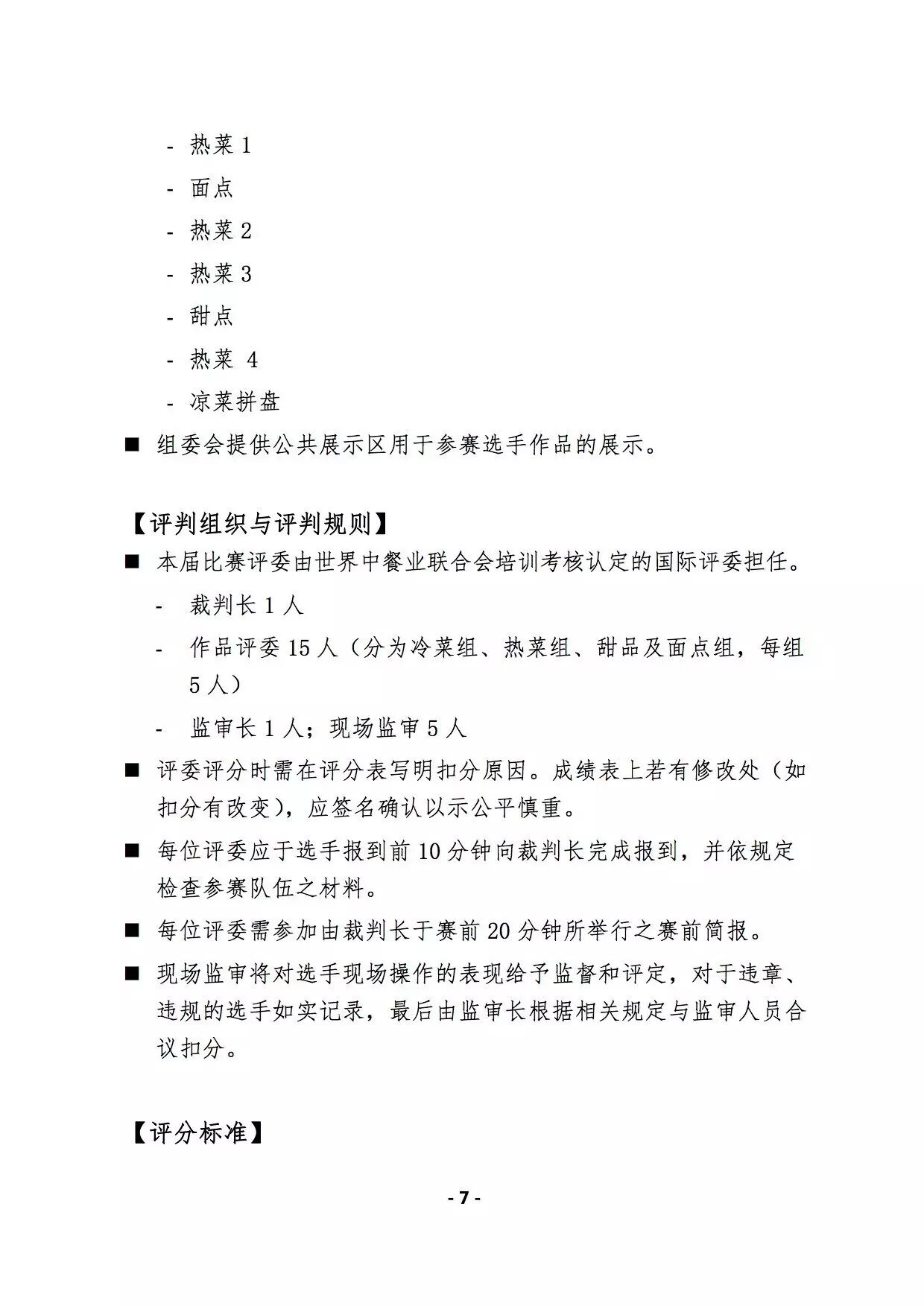
美国选拔评委介绍

孙晓春
享受中华人民共和国国务院特殊专家津贴,世界中餐业联合会司库,世界中餐业联合会国际企业家委员会主席,世界中餐业联合会国际名厨专业委员会副主席,中国烹饪协会监事会会长,美国全美中餐联盟总会副主席,中国御膳国宴委员会执行主席,中国御膳集团公司总裁。
国际中餐烹饪大师、国际烹饪评委、中国十大烹饪技术领军人物之一、中国非遗满汉全席传承人,以制作御膳、满汉全席著称,出专著15部,先后出访五十多个国家和地区表演讲学。

周晓燕
扬州大学教授,硕士生导师,中国烹饪大师,淮扬菜非物质文化遗产传承人,现任扬州大学旅游烹饪学院副院长(主持工作)、金龙鱼国际烹饪研究院院长、世界中国烹饪联合会名厨委员会副主席、江苏餐饮协会副会长等职。还曾先后担任国家一级评委、国家职业技能竞赛裁判员、国际评委、CCTV《满汉全席》节目专业评委。曾获亚洲曼谷世界烹饪大赛金质奖、马来西亚第四届世界中国烹饪大赛特金奖。
2012,应邀参加并担任CCTV-1《中国味道》栏目的主评委及春节特别节目的录制嘉宾。2014年亮相央视纪录片《舌尖上的中国》第二季,演绎淮扬精美刀工。此外,还多次应邀赴美国、德国、瑞士等数十个国家和地区进行中国烹饪技艺、饮食文化及学术交流。

侯新庆
歷任香格里拉大酒店、中国大饭店、扬州福满楼大酒店、上海上鼎餐饮有限公司等多家五星級大飯店中餐行政总厨十餘年。
被中国烹饪协会授予“中国烹饪大师”、《美食与美酒》及《联合利华饮食策划》授予”全国50佳厨师“称号、2012 年被北京电视台和北京市旅游局合办的春节联欢会中获得北京市十佳名厨称号。
曾參加眾多國際性中餐比賽,獲奬無數:包括获“世界厨王台北争霸赛团体比赛”冠军奖、“全国烹饪大赛”金奖、“扬州烹饪大赛”金奖。
多次遠赴印尼首都雅加达、曼谷、马来西亚沙巴州、日本、台北、日内瓦联合国总部,并隨习近平主席访问雅加达,由侯大師主理习主席夫妇的膳食,曾任国家领导人胡锦涛总书记、温家宝總理、贾庆林政协主席、联合国欧洲总部总干事托卡耶夫和中国第一位诺贝尔奖得主丁肇中夫妇等眾多國家領導人和外國政要的主厨,受到习主席的赞美。

钟富华
四川省自贡市人,美囯竹园有限公司 ,美国川菜坊集团总经理。
19851991年,历任自贡市沙湾饭店(原沙湾招待所)厨师长,餐饮部经理,饭店副縂经 理。1991年作为中美友好城市烹饪文化交流使者赴美国密西根州米德兰市,在小学,中学, 大学,老人社区中心,电视台表演中国菜。获米德兰市议会授予“友好大使”荣誉称号。 20092010年,任米德兰中国文化促进协会中国菜教师;2010年11月,聘为密西根塞格洛州立 大学成人教育学院“学做中国菜”客座教师。
2011年3月,在美国创办“川菜技术培训学校”。
2012年任美国密西根“安成华裔中心、密西根人文协会、密西根中华妇女会、密西根成功 大学校友会、美国密西根大学孔子学院”联合举办的《2012 华夏美食艺术年 –华夏风味菜系课程川菜班教师。
2012年7月 – 9月受聘于英国伦敦奥运村主餐厅“印度亚洲部”任“亚洲菜、中国菜”主厨, 是唯一的中国菜,川菜厨师。钟富华为中国厨师,川菜厨师以及川菜进入国际重大餐饮活动 做出了历史性贡献。
2013年5月在美国中部芝加哥中国城创办美国第一个中国盐史美食文化主题餐厅:《盐 帮川菜坊》。2014年1月美国著名媒体《纽约时报》(New York Time)报道的芝加哥旅游热点 文章《36小时在芝加哥》(36 hours in Chicago), 向美国及全世界来美的旅游者推荐了美国首家 独具特色的中国盐帮美食文化主题餐厅<盐帮川菜坊>.
2015年11月组建“美国中餐烹饪队”参加 北京首届“世界中餐锦标赛”获银牌。

黄民
世界中餐业联合会国际企业家委员会副主席
世界中餐业联合会名厨委员会副主席
世界中餐业联合会常务理事
美国中餐联盟常务理事会理事长
国际中餐烹饪大师;第七届中国烹饪世界大赛国际评委
2015巴黎国际杯中国美食国际文化节中餐烹饪大赛国际评委
第25届中国厨师节劲霸青芥辣杯国际评委









第八届中国烹饪世界大赛,补充材料:
